图知网
搜索
首页
热门推荐
图片分类
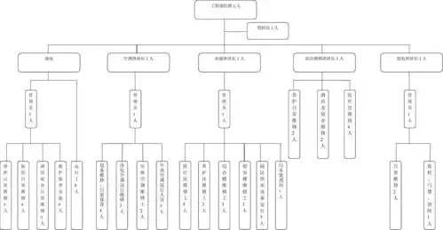
工程管理部组织结构图
下载原图
相关图片
gg08工程部组织结构doc1页
工程部管理规范制度
工程部人员组织架构图
工程部组织架构图
新项目施工组织架构图.doc 6页
工程部组织架构图
为你推荐
买了菲律宾的房子如愿所偿当上了收租婆
花仙子菲儿布娃娃可爱小女孩公仔毛绒玩具儿童玩偶抱着睡觉的娃娃
笔记本硬盘是怎样安装和分区的?
2021年中国姓氏人数top50,以及各姓氏代表人物
美的e62s蒸汽洗抽油烟机家用厨房侧吸式吸排油烟机挥手变频智能
汕头联侨中学怎么样?大家来说说看吧!
美味午餐:木须肉片
单扇皆可移动的玻璃移门开放式厨房最后倔强