图知网
搜索
首页
热门推荐
图片分类
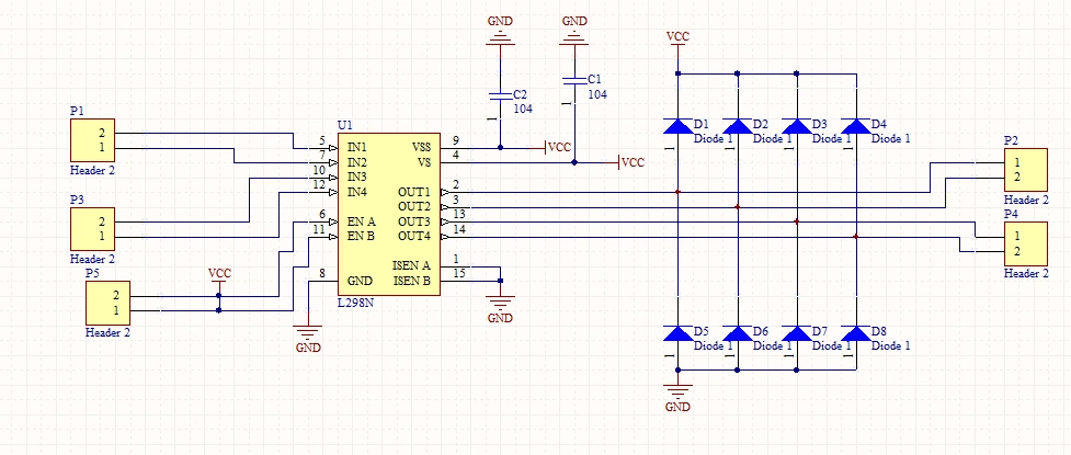
基于stm32与l298n的直流电机pwm调速(二)
下载原图
相关图片
l298n无刷直流步进电机驱动控制器电路图pcb与单片机源程序等资料
l298n直流电机步进电机单片机控制开发板原理图 pcb设计 源码全套资料
板l298n步进电机驱动板/马达模块/智能小车(原装芯片) 驱动板原理图
想问下l298芯片驱动步进电机的原理和电路图!
用单片机驱动电机为什么只有在断电的一瞬间才会动一下?我用了l298n
智能小车 (51最小系统 l298n电机驱动)电机驱动原理图
为你推荐
果汁|雪莉_新浪新闻
自嘲
蓝色渐变简约h5背景素材
傅菁直播##傅菁小黑裙套装造型
租房送电费整租贵合租怕试试这个单间独立卫生间的
玻璃钢格栅厂家现货供应
陶瓷透水砖
简笔画#画一个华丽的大礼裙,你们绝对很喜欢,显身材的那种-度小视