图知网
搜索
首页
热门推荐
图片分类
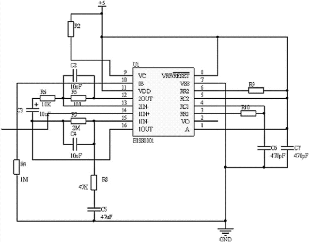
推挽式变换器式开关稳压电源实用电路
下载原图
相关图片
关于bp286#xj系列应用分析
电源电路
晶丰bp2866应用原理图
电源--ob2269求助
德生89701型收音机小短波王电路
所述led 驱动电路,驱动电路采用专门驱动 led 光源的恒流控制芯片bp
为你推荐
手扶微耕机山地丘陵作业小型微耕机性能优越
高达seed:飞鸟の空战型脉冲高达[zgmf-x56s]篇!_哔哩哔哩_bilibili
恐龙王:小疙瘩不论走到哪,都被大家给嫌弃,这是为什么呀
《双世宠妃》邢昭林梁洁剧照图片桌面壁纸
bts宣布暂停团体活动,成员将各自solo
四川著名老画家王德忠二尺水墨虾_花鸟国画原作_图片交流_收藏价格
拱宸桥图片
心的篆书书法图片(16种)