图知网
搜索
首页
热门推荐
图片分类
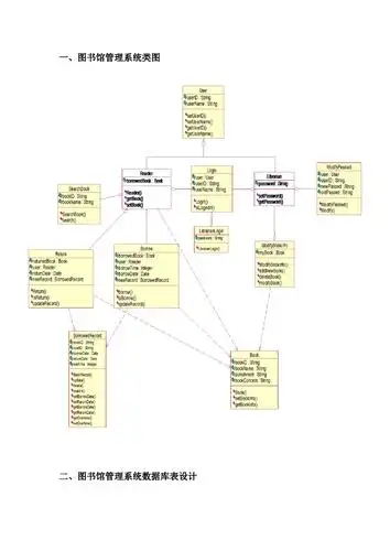
【uml】类图 - 走看看
下载原图
相关图片
停车场uml类图--面向对象 - 林中有风 - 博客园
校园虚拟代金卡类图_x2__t的博客-csdn博客
第08组(70)需求分析报告 - linrs - 博客园
图书馆管理系统类图,数据库,包图设计_文档下载
uml类图关系 - 简书
考斯特物流uml类图_word文档在线阅读与下载_无忧文档
为你推荐
假发女长直发黑
李沁生日会现场生图美拍,#姐太美了大长腿太显眼[#爱你] - 抖音
【老九门】二丫 二月红 丫头 动漫卡通头像
60年代的中国老照片(1)
言承旭&ella陈嘉桦《综艺大哥大》高清版上半集_哔哩哔哩_bilibili
情侣头像 动漫二次元 软萌可爱日系
芭蕾舞女孩简笔画跳芭蕾舞的女孩简笔画画法步骤图片
李东赫你小子可以啊