图知网
搜索
首页
热门推荐
图片分类
黑熊简笔画画法
下载原图
相关图片
绘画天才#熊出没 #狗熊岭 - 抖音
狗熊简笔画 狗熊简笔画可爱
狗熊怎么画好看
狗熊怎么画 狗熊简笔画-养娃家
有手就行 画画大狗熊
大狗熊简笔画图片
为你推荐
22岁王一博拍杂志照片穿搭个性帅气女孩看了没有不喜欢的吧
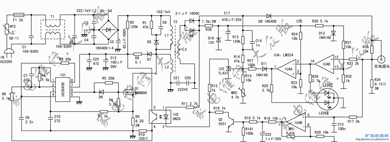
给大家发些电动自行车充电器原理图
秦海璐的霸气不需要演_腾讯视频
旗开得胜|全体绿翠人为初三学子加油!
直营fendi芬迪经典小怪兽牛皮包盖式手提包单肩包斜跨包女包视频
公主嫁到昭阳公主
摇起来动态表情 微信表情摇骰子在哪里?-图片大观-奇异网
很不同的静物画,纹理色彩独特,用光讲究!