图知网
搜索
首页
热门推荐
图片分类
移位寄存器及其应用_2个74ls74串行移位-csdn博客
下载原图
相关图片
74ls74中文资料教学内容
74ls147等10线进制-4线bcd优先编码器
74ls08与门芯片
hd74ls174p
sn74ls174d 数据表(pdf) 1 page - motorola, inc
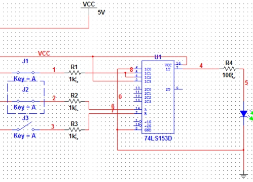
数据选择器设计三人表决器电路图(74ls153). (1)设计电路图如下
为你推荐
看上半身,肖战的这一身穿搭还是比较满意的!看看上半身,很满足!
孔令辉:刘诗雯心理素质差,将打造丁宁为核心!
尤先科|乌克兰|亚努科维奇_网易订阅
夜开花 - 简书
香肠嘴风格个性卡通头像
5444 ★1923-1933年北京二版帆船邮票二十四枚全
雕图片
320_240gif 动态图 动图