图知网
搜索
首页
热门推荐
图片分类
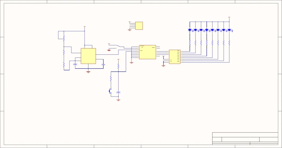
关于单片机的问题,很急,绘制单片机8bit led流水灯电路
下载原图
相关图片
这是我做的一个可调控流水灯ne555
led心形流水灯电路原理图资料免费下载
这个流水灯的工作原理是怎样的,详细点,我的物理就高中毕业水平.
555芯片数字电路流水灯设计
流水灯电路电路图
无忧文档 所有分类 工程科技 电子/电路 流水灯原理图 cos1 s1 pir901
为你推荐
宋亚轩笑容好有活力##宋亚轩的笑好甜
创意励志标语墙贴纸小学生房间班级文化教室布置装饰贴画激励努力
中国空军歼轰-7a战机,绰号叫做"飞豹",至今仍难以被取代
成都
《唐人街探案3》张子枫海报笑容灿烂,两点原因可以说明她就是q
1额头或者额头两侧长斑 额头两侧是 - 抖音
现货幼儿童舞蹈服装女童吊带连体服形体服考级体操服芭蕾舞练功服
中国地图网站