图知网
搜索
首页
热门推荐
图片分类
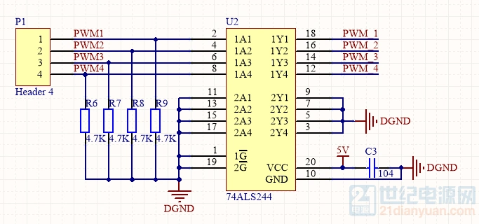
74hc244,74ls244引脚图应用电路与中文资料
下载原图
相关图片
急求74ls244引脚图,使用方法,注意事项,典型电路,望
ls24574ls244引脚图及功能
sn74ls244n
74hc24474ls244引脚图应用电路
sn74ls244n芯片的各个引脚,谢谢
74hc244为何输入为方波输出波形却发生畸变
为你推荐
人的潜能是无限的,努力一把,才知自己真正的实力.早安,周四!
春天---我在泉湖公园
羊肚菌种植 #羊肚菌鲜品全国发货 2022年的羊肚菌全面出 - 抖音
硬笔 | 鹿柴92 #我的书法分享# #每日练字打卡# #写字是一种生活
盘点清代八旗之上三旗:都由皇帝亲自统领,也称之为皇帝的亲兵
难得一见的小清新跑鞋nikeairmax
小花仙:最想收集的花仙精灵王,虞美人最神秘,椿是最可靠精灵王
齐白石:蔬果花鸟册