图知网
搜索
首页
热门推荐
图片分类
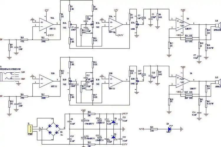
两方面,市场上销售的多媒体音响,大部分是把功放模块嵌入在音箱内部
下载原图
相关图片
tda2003功放电路设计
tda2003功率放大器电路图
功放电路图
tda2003功放电路图大全四款tda2003功放电路全文
tda2030a功放集成电路
diy一个tda2030a功放器,需要哪些零件,各部分要怎么焊接?
为你推荐
袁弘伴郎团
梁洛施写真集
白描花鸟
gucci diana竹节包,绝美满天星.gucci dia - 抖音
bodyaid生姜洗发水泡沫蛮丰富的,每次一点就能用整个脑袋,冲洗起来也
行星吞噬者
背诵古诗《春日》
标题:[公告]2018"劲酒杯"景德镇市第一季度象棋棋友赛竞赛规程