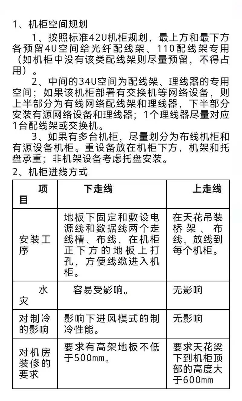
图知网
搜索
首页
热门推荐
图片分类
电线电缆_一舟网线_综合布线_一舟机柜_数据中心布线_弱电线缆_安防
下载原图
相关图片
监控弱电机柜理线上架#综合布线 #机柜理线 #施工现场实拍 - 抖音
网络机柜理线整理
弱电机柜理线规范 - 抖音
通道式理线架,机房布线更加整齐美观
机柜内服务器理线1.jpg
客厅电视柜到弱电箱应该预留几根网钱呢?
为你推荐
洪欣活动中直言好想结婚,粉丝纷纷怒斥她"恋爱脑"
长相甜美 演技精湛的女演员——热依扎
组图:杨幂也玩纹身?手指"黑桃纹身"抢镜
宁夏固原市原州区发生3.6级地震 震源深度9千米
苏泊尔多功能电压力锅.你还在为每天做饭而犯愁吗?
新浪游戏年度盛典
高明盈香生态园
水彩城堡