图知网
搜索
首页
热门推荐
图片分类
0模组外挂i2s接口dac接收器 主芯片: qcc3008 pcm5102a 描述:ad工程
下载原图
相关图片
半夜还是搞不定pcm1702求救
pcm1702贴片能改有直插吗
pcm_电路
pcm1702p 参数 datasheet pdf下载
重整pmd100 pcm1702(1704)带数字隔离,有惊喜!
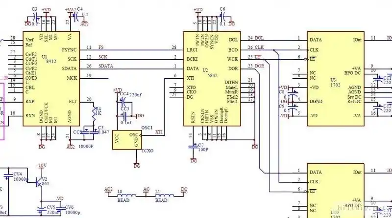
求助:新做的cd机音频输出异常(cdm4-310板 sm5842 pcm1702x2)
为你推荐
尹天照
一味中药:天麻,息风,止痉,平肝,妙用可降高血压,治眩晕麻木
本期奔跑吧#angelababy #白鹿my #张紫宁 #n - 抖音
刮奖刮到一个谢字就足够了,爱情也是一样,没有必要把"谢谢惠顾 - 抖音
边框卡通可爱相框素材放射线条放射背景放射光芒卡通蓝色渐变放射状
表1 三相三线计量用互感器类别,数量及接线方式三相三线计量用互感器
京剧中的末指什么角色
仿真植物盆栽 新款创意辣椒摆件 家居装饰假花绿植桌面仿真花盆景