图知网
搜索
首页
热门推荐
图片分类
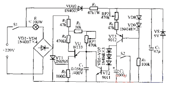
多功能调光台灯电路
下载原图
相关图片
> 台灯电路图第1页 相关主题 你可能喜欢 电子电路图 节能灯原理 电子
调光定时两用台灯电路
联创of3028专业护眼台灯拆修测试第一次见没中间那条腿的微调电阻
触摸台灯电路
(小台灯的效率等于功率除以电源的总功率. 小灯泡的正常工作的
有视力保健功能的触摸式调光台灯电路图
为你推荐
在《超级马里奥》gba游戏作品中的死亡动作和游戏结束进化史(2001
乐团乐队键盘手演奏伴奏教学示范(jazz fusion融合爵士风格)
9336*实拍 内搭蕾丝裹胸抹胸带胸垫内衣少女文胸吊带小背心 实价
雪花剪纸
白图- 知乎
怎么画教室
柳爽吉他谱漠河舞台
邮票见证建国大业