图知网
搜索
首页
热门推荐
图片分类
学习中阮的一点心得_春光
下载原图
相关图片
学习中阮的一点心得_春光
我想学习古筝,但是我连曲谱都看不懂,以前从来没从
跟名师学阮徐阳学阮三十课自学中阮初学者入门零基础曲谱教程书籍
乐海硬木中阮 吉祥如意头饰普及品酒红色中阮 乐器直销 批发
民族乐器中阮四级考级要求技巧基本功打带分解练习带你一起每天三分钟
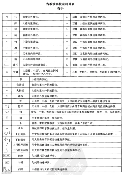
干货分享97中阮演奏符号大全(刘星版) 一些中阮初学者在看谱子的
为你推荐
周冬雨亮相北影节,抬头向上看,眼角张开,眼睛变大了
马克笔手绘康娜小可爱起稿勾线上色全过程p2起稿p1勾线上色
明永乐青花海水龙纹扁瓶古玩古董古瓷器青花
青橙色调由于冷暖相差很大,能在画面中 - 抖音
柯震东
10版《红楼梦》女子超多 看李沁,徐璐,阚清子……美照高光时刻
壁纸7878迦尔纳fate系列913期
王珮瑜一个把长衫穿得儒雅的女人京剧老生的仪表风度