图知网
搜索
首页
热门推荐
图片分类
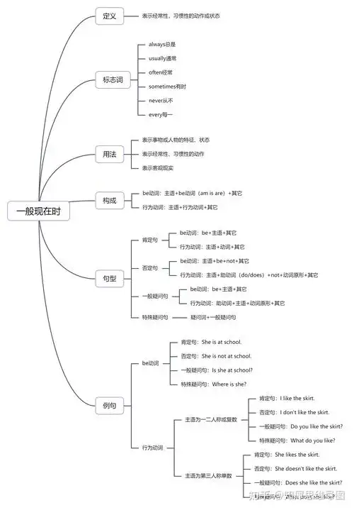
初中中考英语英语时态思维导图
下载原图
相关图片
思维导图关于英语所有时态,求提供?
英语语法时态思维导图总结~一般将来时 be going to和will用法区别
英语思维导图大全时态十
14初中英语—第四章 事态和语态—第二节 一般过去时-01
思维导图关于英语所有时态,求提供?
廿中903,904英语六大时态思维导图合辑
为你推荐
斯文败类眼镜金丝复古
寒假要不要坚持学习舞蹈?
在你面前撒个娇,哎哟喵喵喵喵喵喵喵喵_撩妹撩汉_撒个_哎哟_面前表情
小破孩儿1989
耐看帅气个性男生头像合集高清精选 颜值高耐看又很撩人的男生头
欧陆风情铁艺围栏
搞怪头像卡通高清高清各种搞笑可爱的卡通头像图片
[广东]3层独栋别墅施工图设计