图知网
搜索
首页
热门推荐
图片分类
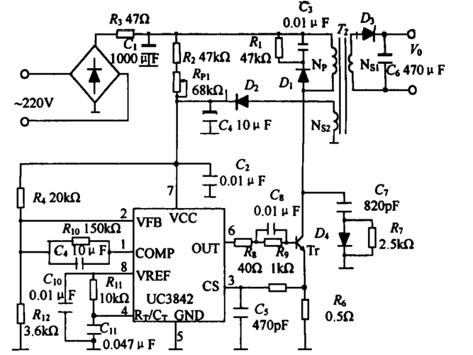
控制电路是整个开关电源的, 控制的好坏直接决定了电源整体性能.
下载原图
相关图片
基于uc3842的电流控制型脉宽调制开关稳压电源的研究
六款uc3842开关电源电路图分享
uc3842设计的大功率正激开关电源
基于uc3842的开关电源输入过压保护电路研究
uc3842开关电源电路的保护障碍分析
新科2320型dvd机开关电源uc3842电路
为你推荐
宋亚轩姚晨唱经典粤语歌,声音好听惊艳,怼脸拍摄,实力就是底气
周杰伦贵阳演唱会突发状况网友紧急呼叫张学友
绿色小清新治愈系植物风景桌面壁纸
jenkins
《少女大人》首播:陈瑶男装上瘾,男主像黄圣依?水下吻画面够甜
延时电路
12马力手扶拖拉机 大棚果园手扶耕地机 手扶拖拉机旋耕机
0公斤半自动双桶洗衣机 xpb90-188sp(蓝)