图知网
搜索
首页
热门推荐
图片分类
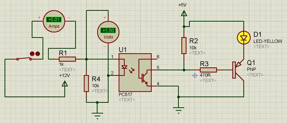
pc817自补偿线性电路
下载原图
相关图片
光耦pc817引脚
pc817自补偿线性电路
应用:开关电源,智能电表工业控制,测量仪器办公设备,比如复印机家用
pc817b el817c pc817a/ps2501 ps2801 直插 贴片
求助光耦pc817导通不了
光电耦合器pc817中文资料
为你推荐
郑爽图片大全郑爽壁纸图片照片合集
剃鬓角女生齐耳短发 剃鬓角短发女生发型
边伯贤电脑桌面壁纸78
有翡赵丽颖王一博同框壁纸这两人的cp太好磕了郎才女貌啊
紫色系女生头像也太好看了吧#动漫女头 #女生头像 #拽姐头像 - 抖音
网传丁志诚的妻子是圈外的,女方比较希望丈夫能常常陪伴自己,但丁志诚
1200_675gif 动态图 动图
战斗机简笔画图片