图知网
搜索
首页
热门推荐
图片分类
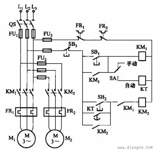
1.手动顺序控制线路图
下载原图
相关图片
手动与自动操作的频敏变阻器启动电动机控制电路
全自动水位控制水箱放水电路25.改进的水位自动控制
图三所示为,可手动可定时自动工作的控制电路图.
28例电气自动控制电路图,都是干货,快收藏吧!
水泵自动控制电路图
小航还是想和朋友们分享一些干货,是关于电力电气行业 自动控制电路图
为你推荐
关牧村二婚老公亮相,原来身份背景这么强大,同台秀恩爱羡煞旁人
白小白《只是我还爱你》首发 自爆已经写不出太美的爱情 百象文艺网
老司机污污撩妹表情包160张有图在手撩妹无忧
不追热点的杜蕾斯,海报依旧抢眼!
人物简单易学手绘画画女孩简笔画|小姐姐女孩少女卡通人物头像手帐
我的世界新版末影人家族模组,魔哒一不留神闯入了它们的地盘
国民偶像王源六登央视春晚又上北京春晚红红火火陪全国人民过大年
头上长虱子怎么办:长发美女头上长虱子要剃光头吗