图知网
搜索
首页
热门推荐
图片分类
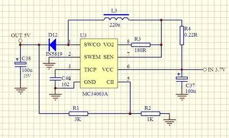
3v的直流电怎样用电容振荡加变压器升到5v以上的电路
下载原图
相关图片
7v升压5v,3.7v转5v电路图芯片_输出_电压_电流
求3.7v升5v电路
3v的直流电怎样用电容振荡加变压器升到5v以上的电路
ce8301 3.7v升压到5v最小系统电路原理图 - 51单片机
3.7v锂电池升压电路_锂电池升压5v电路图
3.7v锂电池升压电路_锂电池升压5v电路图
为你推荐
人人都可以弹的指弹吉他改编贝加尔湖畔
花悦四季足浴现代简约装修效果图实景图
想要孤立刺激肱二头肌做好三个动作让你的手臂变得更强壮
其实p站很适合没事的时候拿出来随便看看的吧比如在公交车上什么的
英系奶油色金毛在美国不多吧
《竹笋》今日分享第二篇:用几何体画蔬菜.#简笔画 #育儿简笔 - 抖音
戴昆作品公众号 #样板间案例 美式 杭州戴昆郡原列岛别墅样板
教你们用画一只,吐舌头的可爱小狗.