图知网
搜索
首页
热门推荐
图片分类
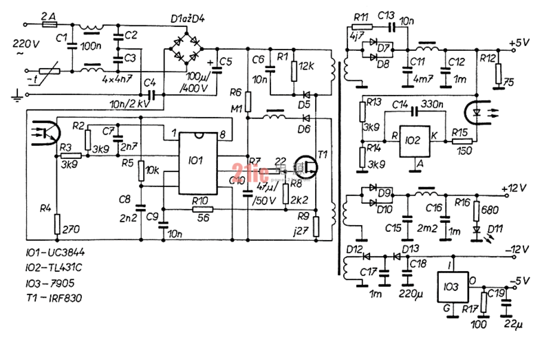
230w开关电源电路图
下载原图
相关图片
tny275pn电路图
基于tny275pn芯片实现反激式低成本高效率驱动电源电路的设计
tny276pn 电路图
基于tny279的大功率led驱动电源电路设计电源技术
开关电源电路图正负5v输出正负12v输出
联想l197型液晶彩显电源电路分析
为你推荐
其它 你我共成长 保护环境美家园 写美篇《保护森林,保护家园》
全家福客片
动漫男生帅气酷头像
谁愿放手吉他谱_陈慧琳g调弹唱74%原版_麦田王王up - 吉他世界
蓬莱.长岛
独自夜宵!吃碗牛肉炒拉面,配蛋黄刺毛肉圆,桔红糕,满足了
英制螺纹对照表(2016年完整版)
一汽大众troc探歌韩泰轮胎有裂纹