图知网
搜索
首页
热门推荐
图片分类
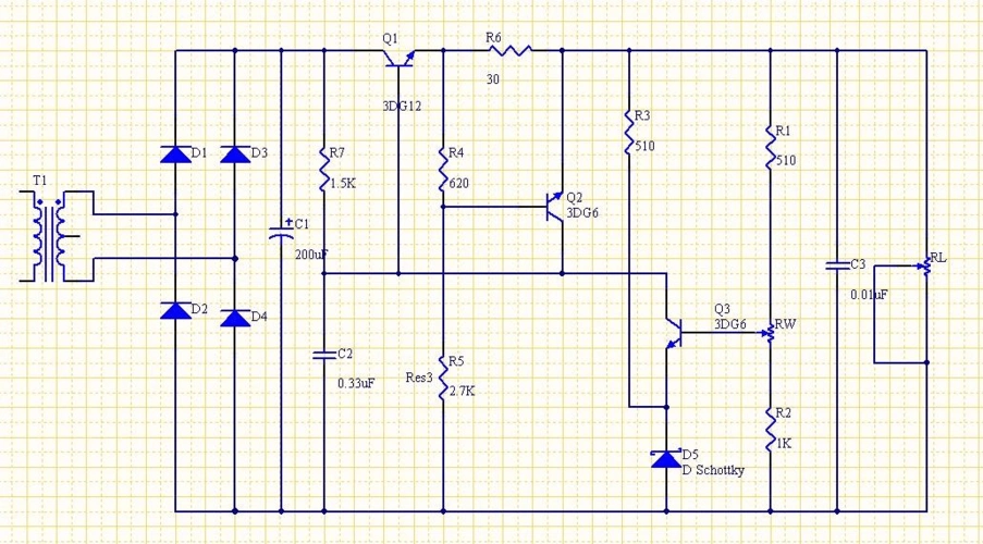
12v开关稳压电源电路图
下载原图
相关图片
12v直流稳压电路图
12直流稳压滤波电源电路
12v稳压电源设计实验报告
双极性正负12v输出稳压电源
12v稳压器车载电瓶监控摄像头稳压电源模块dc直流12伏转12v转换器
新英电源 xy-965k-12v-500ma 稳压直流电源 12v变压器
为你推荐
可爱的简笔画可爱的简笔画呆萌
有男人味霸气的头像图片
精密仪器,照相机,if设计年鉴,产品设计,工业设计
越南旅游之(四)岘港
景区许愿木牌祈福木牌木吊牌实木牌庆典牌
东湖世纪城,阜阳东湖世纪城房价,世纪城,东湖世纪城物业,户型图,周边
可爱的小鱼儿96游阿游~ 你喜欢什么颜色的小鱼?
sew电机刹车接线图(罗聂平)