图知网
搜索
首页
热门推荐
图片分类
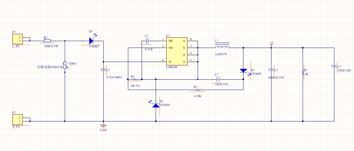
220v转5v开关电源电路500ma可行 -融创电子社区
下载原图
相关图片
用变压器制作单片机用的5v直流电流,_百度知道
求220v转5v,最大电流在1a左右的开关电源电路图,急需,谢谢_百度知道
设计交流220v转为正负5v的电路,我采用变压后通过单相桥式整流 7805
毕业设计,把5v电池供电转变为220v市电供电,求告知怎么修改电路图_百
lnk306 220v转5v整流稳压电路原理图 altium格式 - 电源论坛
求将220交流电转换为5v直流电的电路图?_百度知道
为你推荐
宋知意蔡徐坤酷帅高冷真人爱豆头像
重阳节菊花卡通重阳节菊花元素png素材
马红俊
曹政奭确定出演电影飞行员讲述男主失业后通过伪造身份再就业的故事
专柜价:39500元#迪奥包包 #迪奥戴妃三格 #迪奥戴妃包 #包包分享
柴火灶家用农村柴火炉烧木柴移动灶台大锅台炉子烧火室外便携炉灶朗魁
穿越火线 61 斯沃特(潜伏者)
奇葩尿色背后竟有大学问!