图知网
搜索
首页
热门推荐
图片分类
12v/1a,12w电源.ic用top223y,100khz.
下载原图
相关图片
20w12v输出开关电源电路图
led防雨开关电源lk200w12v接线图
12v1a开关电源电路图
双路输出开关稳压电源电路图
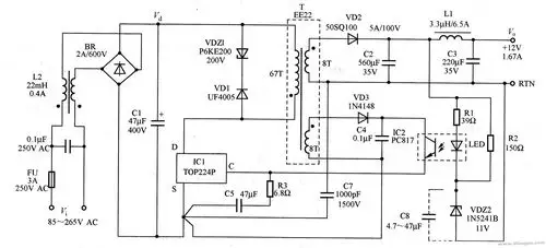
top224p构成的12v,20w开关直流稳压电源电路
12v开关稳压电源电路图
为你推荐
王俊凯穿搭堪称是小鲜肉模范生,学院风学起来就对了!
假发女短发碎发学生圆脸波波头韩国网红自然逼真修脸全头套式假发
电影推荐《无姓之人》经典台词.片名:无姓之人 类型:剧情,爱 - 抖音
情侣壁纸有猫和老鼠 - 堆糖,美图壁纸兴趣社区
闺蜜头像两张双人真人
【十年一品温如言】灰色与青||王俊凯x鞠婧祎
马自达3星骋星驰马6睿翼轿跑改装车标黑色前后车标mazda字母标
清朝前期的疆域清朝(1636年—1912年),是中国历史上最后一个封建王朝