图知网
搜索
首页
热门推荐
图片分类
极致做工 手把手教你diy一套桌面音响
下载原图
相关图片
用tda2003组成的有源功放电路
展开全部 你连最起码的电路常识都不清楚,最好还是购买一个成品板好
tda2030a模块功放板,左右声道分别接喇叭时正常,同时
tda2030a功放集成电路
做个单声道的音响送给女友已做最后修改
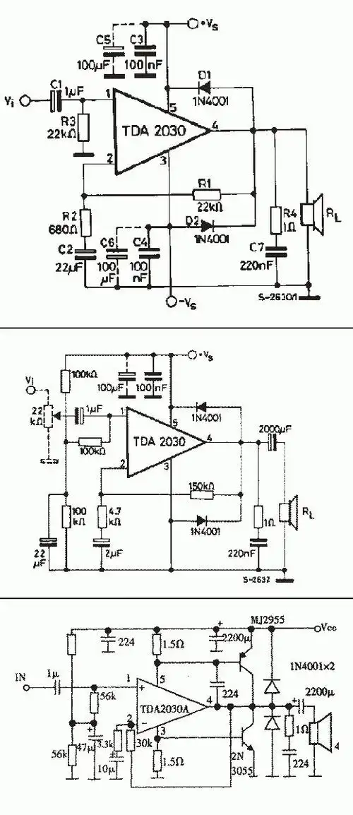
应用tda2030a制作功率放大器的几款电路
为你推荐
孩子记性差学完就忘记忆打结形成长期记忆
长期封闭的内心世界,也渴望外界的温暖拥抱
新型的规模化山羊养殖大棚.-度小视
飞起来抱一抱
m416抛壳软弹枪男孩和平游戏玩具精英模型吃鸡武器儿童生日礼物枪
绚丽彩绘大丽花矢量素材
lv路威易登2020新款太阳花彩虹印花短袖
在水一方-"北京洗浴比较多的,因为朋友比较喜欢来这里.