图知网
搜索
首页
热门推荐
图片分类
大年初二的成果什么管子都能烧d13003分立超薄功放
下载原图
相关图片
sbr13003b pdf下载及第5页内容在线浏览
mje13003 pdf下载及第3页内容在线浏览
13003三极管前端放管是什么型号
> sbn13003a
电子镇流器中的三极管13003br工作原理
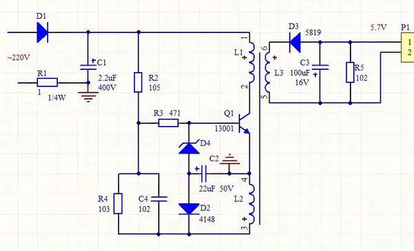
电路图(如果看不清,可以点大图): 一种是带光耦的,一种是单管13003的
为你推荐
迪丽热巴孩子照片曝光!
梁洁 曲小檀
赵丽颖老九门明星风尚壁纸5
幸福敲了两次门
陈秀珠参加香港小姐选举而出道,因为长相典雅,多数出演古装剧,她演过"
牛奶波纹,大量的牛奶液体的特写
许仙白素贞断桥相遇再续前缘
壁纸# 美食系列壁纸|下午茶时间