图知网
搜索
首页
热门推荐
图片分类
开关电源24v电路图 - 2020年最新商品信息聚合专区 - 百度爱采购
下载原图
相关图片
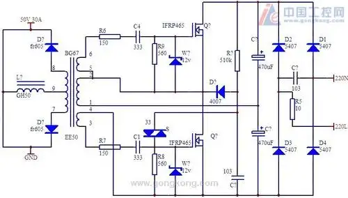
开关电源电路图
电瓶车的电瓶充满了电,充电器不拔掉电瓶会反充耗电吗?
简易220v转12v开关电源电-功放电路图-电子产品世界
高精度高压稳压电源电路
几种常见开关电源电路图
15w机顶盒开关电源电路
为你推荐
赵丽颖主演的7部古装剧,火了4部,扑了3部,关键还要看男主是谁
手绘卡通八卦阵
qq头像男生霸气酷帅高清好看的霸气冷酷帅气男生头像图片
火影忍者疾风传106:四代目发明的螺旋丸竟和尾兽玉有着异曲同工之妙
夏天刮大风的搞笑图片
璐出贾笑,不说了,发型乱了,我要做头发了
硬笔楷书竖折撇
summer(久石让) 好听原版 钢琴谱 钢琴简谱 钢琴双手简谱.pdf