图知网
搜索
首页
热门推荐
图片分类
原装正品 st/意法 l298n 双路全桥式驱动器ic 保证质量 热卖中
下载原图
相关图片
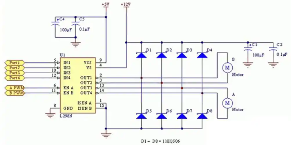
l298n模块原理图
l298是sgs公司的产品,比较常见的是15脚multiwatt封装的l298n,内部
l298n电机驱动电路原理图
想问下l298芯片驱动步进电机的原理和电路图!
l297l298驱动器原理图
l298n驱动模块原理图
为你推荐
令人心动的女生发型鲻鱼头狼尾锁骨发
【包邮包税】 dior迪奥 22年秋冬 女士 腰带 d-fence 双面腰带 b0336c
明日方舟##双狼##授权转载
湖人詹姆斯
安藤忠雄的作品与思想:风之教堂
alittlepain
【附身漫画】史尔特尔因轻敌被虫子寄生控制
熊符号-矢量插图