图知网
搜索
首页
热门推荐
图片分类
40岁孔孝真圆脸单眼皮也时髦!单眼皮这样画眼妆更精致!
下载原图
相关图片
近期短发素颜的孔欧尼#孔孝真
韩娱每周一星孔孝真圆脸也可性感可爱
时髦教科书孔孝真 嫉妒化身妆"唇"招数一网打尽
韩剧女王孔孝真的发型变化
制作人同款孔孝真圆圈形珍珠耳钉
孔孝真
为你推荐
24期免息花呗分期付款0首付huawei/华为nova 8 pro 5g手机麒麟支持66w
心脏简笔画 心脏简笔画手绘图
阴阳鱼
英伦新男神吉姆·斯特吉斯
可可爱爱的海绵宝宝元气写真
countryman ev正式下线 近日,宝马集团官方消_mini countryman社区
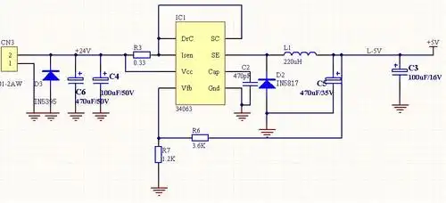
mc34063典型降压电路问题
周末河南许昌周边自驾游去哪儿好玩4个许昌自驾游美景线路攻略推荐