图知网
搜索
首页
热门推荐
图片分类
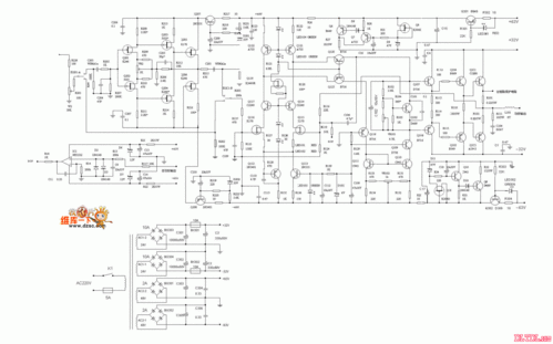
电子管功放电路图
下载原图
相关图片
谁能帮帮提升这功放电路!
70w功放电路
超大功率功放机电路图
超大功率功放机电路图
两种有源二分频功放电路01
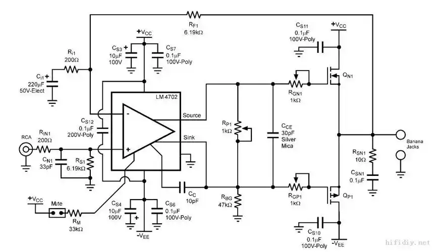
几款不错的场效应管功放电路图
为你推荐
知足常乐
直奔30阴雨已过岳阳天气开启连晴模式
60后女子迎新年自制花馍吉祥小老虎刷亮朋友圈活到老学到老
猫和老鼠 汤姆与杰瑞 起飞 生气
笔画 5鲁班简王者荣耀鲁班七号电玩小子动漫王者荣耀哪吒怎么画动漫
真丝钢圈吊带文胸肩带可调女士抹胸内衣文胸
stable diffusion古驰gucci logo海报制作,时尚潮品加上美妆的元素,很
草书戚字