图知网
搜索
首页
热门推荐
图片分类
走向原野:不必向我诉说春天 我的心里并没有秋寒
下载原图
相关图片
油菜花盛开,是大自然赐予大地的礼物,是春天最靓丽的风景
春天就要来了,真的挡也挡不住!
那拉提草原牧场的春天,有没有想一起去放羊的人?"理想的人生
蓝天白云绿草地这风景太美了 ,那拉提春天的草原风光无限,陪 - 兑音
闲话少说,直接上图(你的关注和点赞是对岩无嘴看风景的最大支持)
草原春天
为你推荐
超帅白敬亭呀
手绘山西五台山佛光寺大殿
水溶彩笔图片
我姓王
深圳福田cbd
愤怒的小河豚
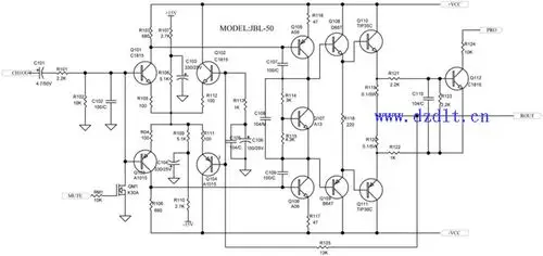
汽车功放电路图
62岁山口百惠状态好真实穿宽大衬衫拎买菜兜子但气质仍很美