图知网
搜索
首页
热门推荐
图片分类
藏传佛教莲花花生大士文九宫八卦牌纯黄金白金铂金颈饰
下载原图
相关图片
彩绘九宫八卦牌西藏藏式八吉祥背面带字佛牌吊坠藏传佛教用品腰牌
004kumarlama九宫八卦未装裱唐卡
西藏密宗99纯银九宫八卦牌藏式藏八宝九宫八卦牌腰牌转运风水挂坠
藏传佛教九宫八卦牌/包挂/腰牌 藏族人的腰间都挂着这种九宫牌护身符.
彩绘九宫八卦牌西藏藏式八吉祥背面带字佛牌吊坠藏传佛教用品腰牌
九宫八卦吊坠藏式本命年佛牌纯铜藏传品佛文殊项坠
为你推荐
小泡芙爱画画画仙女的魔法棒,挑战一下六年级小朋友画的吧 #简笔
雪豹坚强岁月陈怡准备找营长帮忙可被没收武器的他也无能为力
原创插画邋遢女孩形象
三星洗衣机售后服务维修.石家庄哪里有维修洗衣机,家用电动洗 - 兑趑
2021款 宝马3系 325i m运动套装内饰
长枪一直是古代士兵的主要作战武器,它不仅具有长度优势,它的刺也有很
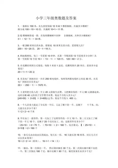
小学三年级奥数题及答案20201128000558
你们的"大公主"变身"雕爷"了