图知网
搜索
首页
热门推荐
图片分类
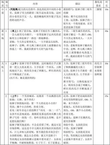
文字分镜头脚本-范例.doc
下载原图
相关图片
文字分镜头脚本范例共1页
武陵"湘满人家"电视广告脚本30秒.doc
文字分镜头脚本
短视频拍摄脚本模板资料视频拍摄脚本docx
文字分镜头脚本-范例
分镜脚本
为你推荐
沉稳大气的男士头像 让你头像的别具一格 沉稳大气的男士手绘头像 让
智慧演技马伊琍十大代表电视剧
高级优雅的复古红色丝绒秀禾服78中式嫁衣
星月童话
一米八五的男生怎么穿鞋子和衣服搭配?
福州中西合璧民居采峰别墅完成修复试开放
惠利双回路带表汽油泵zhh700r超高压汽油液压泵便携高压真空泵
【无敌破坏王2】第一次配这么多角色