图知网
搜索
首页
热门推荐
图片分类
ad8403
下载原图
相关图片
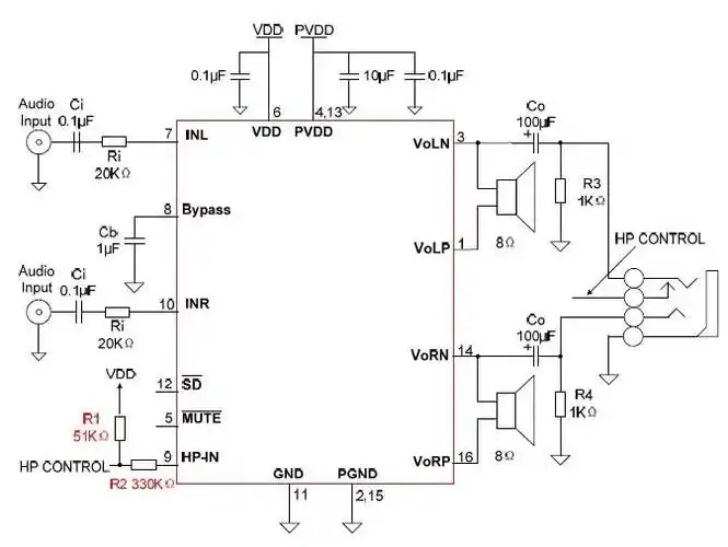
pam8403cs84033w双声道d类功放ic应用参考
8403a
pam8403立体声音频放大器模块引脚配置功能应用
ta8403k场集成电路的供电电压是多少
pam8403 super mini 5v 3w*2 digital amplifier board usb powered
pam8403 datasheet(12/12 pages) pam | filterless 3w class-d
为你推荐
壁纸-手机墙纸-锁屏壁纸-iphone摄影-手机屏保【关注微信"创意口袋"
『亲爱的热爱的』 79佟年 ♀杨紫
nice是什么梗老头说nice是什么梗
同为顶流,把王一博和肖战放一起看,差距一目了然
海瑟薇怀孕7月自曝大肚照 李小璐孙俪姚晨 图揭女星最美怀孕照
美丽的六块腹肌男性的腹肌特辑
生头像 / 唯美仙气古风真人女生头像精选
杨超越逢考必过头像