图知网
搜索
首页
热门推荐
图片分类
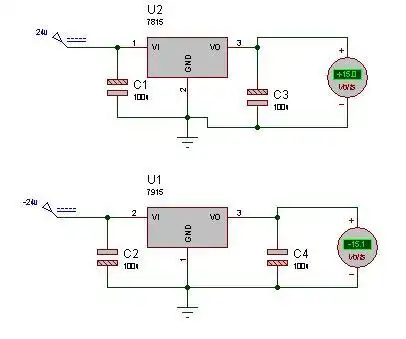
2个, 10p瓷片电容1个,fr104二极管4个,三端稳压器lm7815/lm7915各1个
下载原图
相关图片
l7915cv是怎样接线的
直流20-30v输入用7815和7915转成15v和-15v电路中多需要什么电容,能不
一个灯双开关,开关和普通的是不一样的,里面有三个接线柱.
lm7915三端稳压器的中文资料免费下载
lm7815cv和lm7915cv元件哪端输入哪端接地哪端输出?
lm7815 lm7915正负电源 15v 怎么不能输出 15v 图.
为你推荐
内地电视剧女演员名单10位全国优秀电视剧女演员
膝外翻导致o型腿 看下面这张图 o型腿的后果就是 "穿裤子不好看" 而且
这个战锤巨人我可以吃吗
【现场录制】the chainsmokers @ zenith paris, paris, france (feb
婴儿ppsub奶瓶300ml
三层一般都是给客人使用的,挑空客厅的设计时尚大气,客厅必不可少,一
蓝鲸蓝鲸是实际上体积最大的动物,身体长度可达33米,体重高达181吨
【海边的异邦人】实央:"我真的不想做攻了,奈何男票是个毫不上进的纯