图知网
搜索
首页
热门推荐
图片分类
绿野仙踪.
下载原图
相关图片
小花仙之四时花语(秋季篇)
小花仙
小花仙
小花仙
小花仙图源网络侵删致歉
小花仙
为你推荐
师父 我终于得到了你【肖战x刘亦菲 · 时影x赵灵儿】但我又永远失去
欧式复古睡裙 电影风写真 |摄影|人像摄影|深圳女摄lumin - 原创作品
易经入门 傅偑荣 著 湖南文艺出版社(随书附赠傅佩荣教授易经占卦教学
说散就散
为什么严宽的脸里里外外都透露着贵气
家里的木头上长得木耳能吃吗,怕怕的
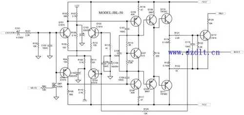
汽车功放电路图
戴帽子的男生动漫头像