图知网
搜索
首页
热门推荐
图片分类
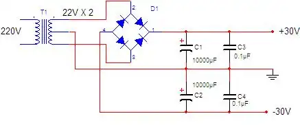
双组稳压电源输出电路图
下载原图
相关图片
lm47304731的双电源供电音频功率放大电路
变压器输出的两根线怎么改双电源?
运放全桥整流电路解析双电源供电运放
使用双电源的运放交流放大电路
运放单电源改双电源
利用运放组成的单电源变双电流电路如下图所示,可将40v直流电压变换成
为你推荐
骨龄几岁还能长高吗男孩篇
日韩系男生线稿素材合辑
夜兔神威出场集数夜兔神威出场集数夜兔神威出场集数
diy手工制作专属于自己的拇指琴
迪士尼城堡 - 堆糖,美图壁纸兴趣社区
武则天容貌复原图来长这样怪不得李世民不爱李治却痴迷不已2
或者是最后的黑暗大邪神和光之创造神? 追问
闪亮的金色热烫印箔纺织织物材料 - buy fabric foils,hot stamping