图知网
搜索
首页
热门推荐
图片分类
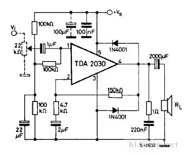
最好是双声道的 双电源跟单电源都可以 外围元器件比较常见些的
下载原图
相关图片
tda2030单电源接法和双电源接法
做个单声道的音响送给女友已做最后修改
纯线性,高精度 可调 直流稳压电源3020df 30v/20a 香港龙威品牌
30w12v输出开关电源电路图
开关电源电路图
用tda2030将单电源转为双电源
为你推荐
手势壁纸三宫格
手工包饺子 #一日三餐人间烟火简单而美味 - 抖音
这是什么剑谱
王玉环在香港僵尸片辉煌的时候,相继出演了《僵尸叔叔》,《灵幻先生》
《17我变成了一棵树》表格式教学设计 备课素材 课后作业(含答案).
黛妆 粗针织女士棒针拼色菱形图案套头毛衣-编织教程-编织人生
除了牧马人八十年代还有这些经典爱情电影
小贝简笔画-蚊子03 蚊子冷知识 03蚊子这种令人心烦的小东西,从