图知网
搜索
首页
热门推荐
图片分类
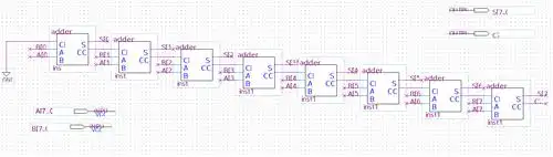
4位二进制并行加法器的设计 ① 运用四个全加器级连成串行进位加菲鼢
下载原图
相关图片
8个1位的全加法器连在一起,就是8位的加法器:a7a6a5a4a3a2a1a0 b7b6b5
全加器逻辑电路图
基于原理图的8位全加器层次化设计
逻辑电路图 ③使用全加器元件,设计8位串行进位加法器电路
一个8位全加器可以由2个4位全加器构成,加法器间的进位可以用串行方式
计算机组成运算器实验:8位可控加减法电路,4位先行进位电路,4,16,32位
为你推荐
男生飞机头发型怎么打理 简单几步打造钟汉良帅气短发(图)
观影2021匹诺曹简评
立花正仁大战新一代神人李成克.甘尚武vs雷霆——耀扬與太子战 - 抖音
nike耐克nba湖人队23号詹姆斯球衣小皇帝james潮流刺绣版透气蓝球服
花格子大象艾玛经典绘本(套装全23册)
株洲宝马m3报价8639万起暂无优惠
笔记本显卡性能天梯图-2021年8月最新更新
经典紧凑型全铝镁材质机箱散热与设计一样都少不了乔思伯umx3