图知网
搜索
首页
热门推荐
图片分类
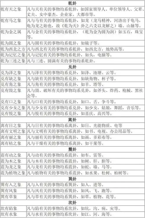
八卦万物类象的记忆规律表
下载原图
相关图片
八卦速记口诀和万物类象,一分钟看懂
八卦与万物类象(excel表)
超级简单的八卦口诀你记住了吗
八卦万物类象表
八卦象类
最全的八卦的万物类象
为你推荐
儿童身高体重对照表
张国荣的童年很不幸吗?
"太阳系九大行星"的概念,很多人可能认为是近代科学以后才提出的.
林心如写真图片-自制1600x1280壁纸.高清大图-明星写真馆n63.com
星空文字图 - 堆糖,美图壁纸兴趣社区
甜甜的西瓜91#灵魂画手 #一起学画画 #每日一画 #画画打 - 抖音
求大话西游的一张图片,孙悟空的背影,底下的话大概是,一瞬的美好嘲笑
汤臣一品