图知网
搜索
首页
热门推荐
图片分类
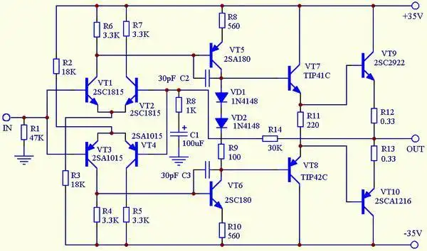
运放推大管的电路图
下载原图
相关图片
晶体管分立元件音频前级平衡放大电路
这分立元件功放电路有问题吗?
效果_电路
分立元件功放电路2ppt
经典的分立元件功放电路
准备重做300b单端,选了个电路大家帮看看
为你推荐
能量偶像##朱一龙##朱一龙2024美好纷至##朱一龙叛逆者
信用贷款 主要用途(信用贷款的特点是什么)-好运到财经网
这么可爱的小狐狸,谁不迷糊?#白蛇缘起 #白蛇2青蛇劫起
早上起床发的早上好的句子心情说说图片
笔记评论鞠汐玖爱轩轩(作者)09-2020个赞告诉你们至尊女神96情公主
卡西欧gw5600说明书.doc_第2页
【幼小衔接学拼音】第18节—家长课堂:dtnl复习资料,dt - 抖音
汽车底盘转向系统