图知网
搜索
首页
热门推荐
图片分类
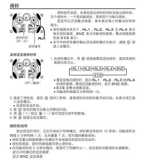
卡西欧手表如何调星期调校时间和日期的方法又是什么呢
下载原图
相关图片
sevenfriday七个星期五各种表盘时间识别方法
卡西欧ga100系列拆弹专家手表闹钟设置
机械手表如何调时间?你需要避开这几点,手表走时才精准
sevenfriday手表怎么看时间看不懂时间的腕表
西铁城fa1007-57h石英女士手表说明书
卡西欧casio手表gshock航空系列双时区男士防震防水温度
为你推荐
超实用技能_翡翠玉石吊坠打结编线手法!
二次元壁纸
伸手要钱套路表情包
红色相拥梦想共赢未来公司年会颁奖ppt模板课件
绘画素材|超萌q版人物常见坐姿模板合集!
手绘固体胶
求北京首都机场平面图
幼儿加减法的心算口诀啊