图知网
搜索
首页
热门推荐
图片分类
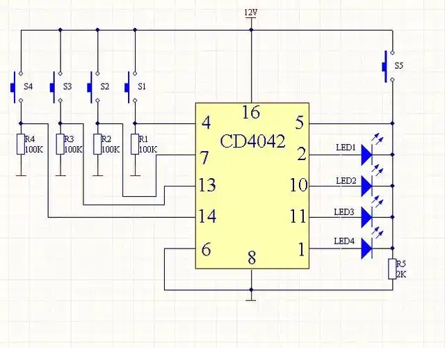
解释一下四路抢答器电路图
下载原图
相关图片
求电子实验"四路抢答器电路原理图"
简易抢答器套件 四人抢答器电子制作diy套件教学实训电路焊接练习
所有分类 高等教育 工学 电子课程设计--四人智力抢答器 (2)设计电路
四人抢答器实习报告
这幅图是四路抢答器,我想了解下它的构造原理,以及三极管部分和4511
proteus仿真四人抢答器的计分电路始终有问题,求大神指教
为你推荐
来个背影 感觉我们之间没有距离了#蔡徐坤
矢量快乐童年第二辑220
送战友吉他谱_刀郎c调指弹_房弋up - 吉他世界
胡萝卜炖牛腩 ,牛腩这样炖,营养丰富,香气四溢,软烂入味! - 抖音
秦风x野田昊comingforyou双向狩猎
100张小黄脸鞠躬表情包#表情包 #阴阳怪气表情包 - 抖音
五个指头都叫什么名字?
英雄联盟无双剑姬菲奥娜夜鸦皮肤13