图知网
搜索
首页
热门推荐
图片分类
读"我国工业中心和主要工业基地示意图",完成下列各题.
下载原图
相关图片
地理素材:我国主要工业基地
钢铁工业词条图册_百度百科
地理素材:我国主要工业基地中国四大工业基地分布中国四大工业基地ppt
读"中国主要工业基地和工业中心图",完成下列要求
中国主要工业中心和工业基地 中国部分铁路干线分布示意图(1)我国工业
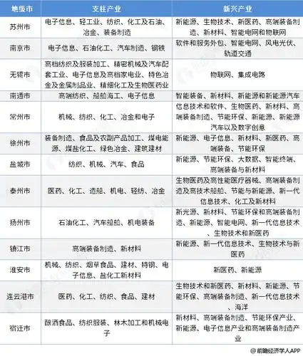
江苏省为中国制造业强省,同时为中国电子信息产业中心,高新技术重要
为你推荐
angelababy杨颖发自拍一套粉嫩穿搭好少女6015 angelababy 刚刚发
心在滴血的句子说说图片大全 第1张
简笔画帅气男孩
吴大澂的阳字篆书字帖
【】公益广告宣传海报图片
短篇:《怀春馆回忆录》
五羊本田cb400f
东莞市东城初级中学