图知网
搜索
首页
热门推荐
图片分类
1,美妙的小雪花呀,像只只空灵飘逸的玉蝴蝶,扇动着薄翼,初降人间.
下载原图
相关图片
雪花,漫天飞舞的爱
蓝色空中飘落的雪花
又飘雪花了简体繁体手机版
是谁的眼泪从天空飘下, 晶莹了寒冬的雪花.
空中飘着雪花
严冬已至,雪花兼也飘飘落下,小朋友们在冬天看到这漫天的飘雪,是不是
为你推荐
手绘 女 头像
对婆家失望心酸的语句 对于婆家人,是不是知道的越多越失望
安隶书书法字典
一起约饭 商标公告
(整理)朗逸车型保养周期表.
把奔驰让给小鸟筑巢,这位有颜多金的迪拜王子,看得让人犯花痴,可结局
哈咪猫不开心表情
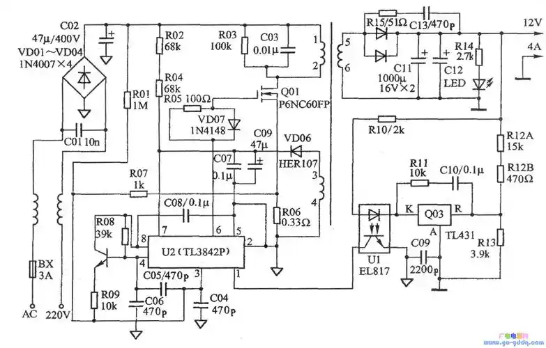
电源适配器电路图