图知网
搜索
首页
热门推荐
图片分类
78l05,78l05 pdf中文资料,78l05引脚图,78l05电路-datasheet-电子工程
下载原图
相关图片
为什么78l05的输出是 10v? - 维库电子市场网
请教这个电路是否合理78l05两端的滤波电容取值是否合适
78l05 ws 5v三极稳压管 怎么接
78l05稳压器引脚图,参数及应用电路图
78l05
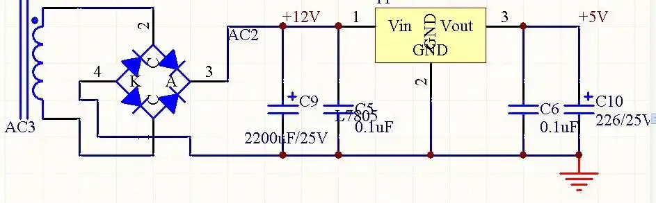
首页 文库 > 正文 78l05引脚图如上图所示,5v电源典型电路如下图所示
为你推荐
减肥这件事
他掀起香港玩乐队风潮,创作了许多经典,73岁依旧活力健康
这就是对比,哈哈,用手机上的分贝测试仪测的,比佳通噪声低
淋病患者需要进行检查
图文教程——工笔金龙画法示范
苏州留园,小桥流水,又一村中盆景确实漂亮
第五人格 #空军nike皮肤 - 抖音
民国骨头竹子麻将134个