图知网
搜索
首页
热门推荐
图片分类
简谱符号的意思_简谱中的符号意思图解
下载原图
相关图片
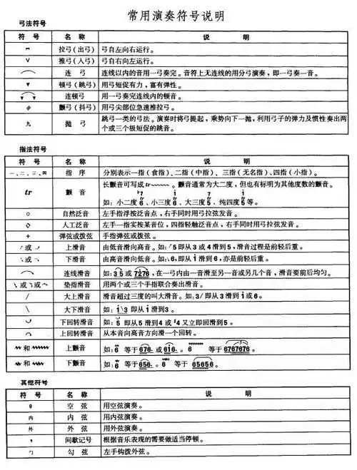
二胡微型练习曲常用演奏符号说明
二胡六个调把位图,调音示意图,常用符号标记分享#二胡 #二胡 - 抖音
简谱常用符号
二胡曲谱演奏符号表
曲谱的符号是什么_是什么符号
二胡常用演奏符号图和最全最常用音位把位图
为你推荐
二次元少女q版萌系初音未来动漫插画头像qianxi丶
女生侧面黑白伤感长发头像2020最新我只是想要一颗不背叛的心
撞型闺蜜许佳琪被质疑模仿鞠婧祎妆造后遭虞书欣言语排挤
nba篮球明星斯蒂芬·库里,高清图片,电脑桌面-壁纸族
howyoulikethat古筝谱
胡歌吴奇隆霍建华林志颖钟汉良 古装剧六大美男(组图)
自家的土蜂蜜纯天然无添加无稀释采天地精华,酿自然 - 抖音
元气骑士:这才是真正的巨斧