图知网
搜索
首页
热门推荐
图片分类
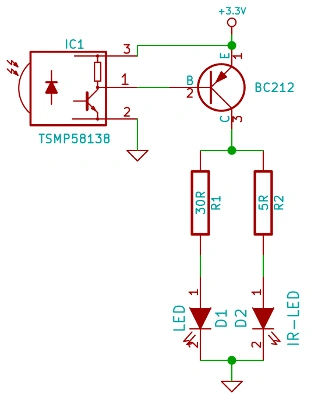
红外线接收头
下载原图
相关图片
【1-4路接收器接线图及注明】
红外遥控接收头 的引脚参数
2) 根据接收器上的接线图连接电线和接收器.
什么型号的红外遥控接收头可以持续接收38hkz红外载波信号呢?
一体红外线接收头的引脚图及检测
长虹电视机 4,遥控控制和本机按键控制 红外遥控信号由接收头uk1
为你推荐
女演员张嘉倪优雅迷人活动写真
火影忍者十二大忍术结印手势影分身之术的印式为何这么简单
福田萨普v 皮卡 foton sup 左扭杆弹簧
五星红旗,是中华人民共和国的象征和标志,必须规范与正确使用.
我觉得我的自残程度并不夸张但是我觉得我现在解决问题的方式影响到我
著名的珠穆朗玛峰.海拨8842米,定日县珠峰国家公园点位拍摄.
经典牛角刀_阳江刀网
jianqii喜婆婆旗袍披肩枣红色三角斗篷秋冬季保暖婚礼外搭婚宴 枣红色