图知网
搜索
首页
热门推荐
图片分类
拼多多开店流程.如何上货?1,下载1688,在这个上面进行一 - 抖音
下载原图
相关图片
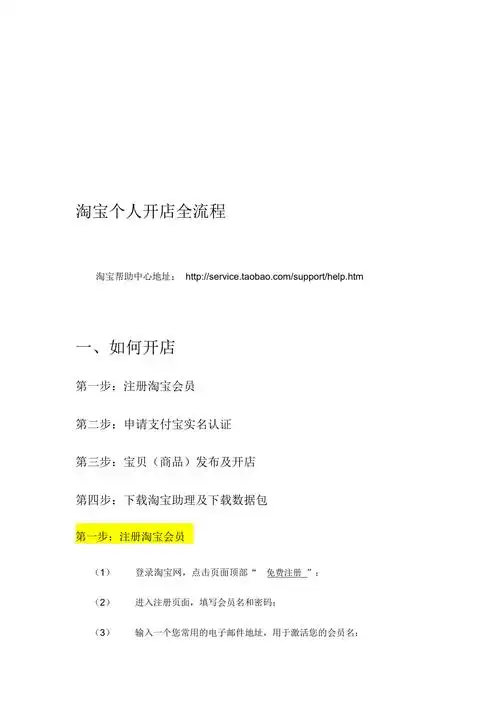
淘宝个人开店流程
个体商户开店流程.doc
1688开店流程#如何从零开始做电商 #电商运营 #创业 # - 抖音
服装新手7315开店如何成功赚第一桶金纯干货.
六年开店经验回顾如何做一家小店的装修
淘特无货源如何开店
为你推荐
江南钢琴谱-c大调版-林俊杰1
绿水青山绕乡间,水念山,山依水, 山水相伴,旖旎风光醉人间!
塑钢带手动 收紧器
爱丽丝 茶会
诺基亚即时类老游戏,简简单单的经典手机怀旧系列
出售鱼缸处理店内现货清仓甩卖
gta5太平洋标准银行差事全流程攻略
像狗不是狗的野生动物是什么(5分钟带你快速认识野生狗獾子图片)