图知网
搜索
首页
热门推荐
图片分类
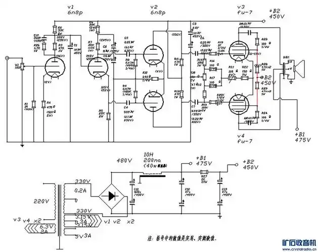
版主和高手们发一个6sn7和fu7的推挽电路图
下载原图
相关图片
求助谁能设计用6sn7gt和fu7单端胆机功放电路图.
fu7推挽出声了,调试中.
优美声音fu7
发表最近的作品fu7推挽胆机
6j8p-fu7 单端.jpg
[胆机基础] 【闲谈】帘栅输入 - 单端功放
为你推荐
微信头像瀑布山水风景招财图片大全
《我和我的祖国》曝花絮 杜江夹扑克站军姿超认真
孤苦弃婴,戏班苦练,追爱无望孤独一生,真人版"程蝶衣"尊龙
美国大兵简单简笔画
公路工程完工证明
小升初考试,民校增设面试,引起不少家长担忧
幼资考编,面试简笔画—动物篇666 后台踢更的昆虫简笔画它这不就来
巧克力英式松饼