图知网
搜索
首页
热门推荐
图片分类
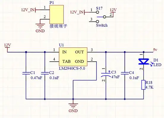
门禁智能电源照明驱动系统
下载原图
相关图片
2门禁专用电源接线图
门禁控制器外接电源接线方法
参赛-门禁系统完整设计项目(原理图 pcb源文件 源代码等)_电路方案
mct-05b门禁专用电源箱(内置后备电池)
门禁专用电源/门禁后备电源 /门禁变压器/12v/3a机箱电源电池图片
指纹门禁系统综合接线图 指纹门禁系统综合接线图 12v 橙白, 橙 gnd
为你推荐
广东省佛山市纹身店大师兄刺青的纹身作品集
剧中私服都是自备搭配的!_长野博_角色_因为
梅花图片近距摄影高清电脑壁纸
金属质感,抽象,概念,背景聚焦,黑色
mitsubishi lancer evo 8 mr [tuning]
劳力士 126618 全金黑水鬼
清朝皇族后裔爱新觉罗.毓鋆3月20日在台北家中辞世,享年106岁.
志愿者向居民发放传单