图知网
搜索
首页
热门推荐
图片分类
世界历史知识框架
下载原图
相关图片
世界现代史复习知识框架.ppt
历史 #思维导图 ###世界现代史 ###九年级 #中考加油
各位中考年级的家长朋友们,小u每周会在群内为大家整理中考各科知识点
可打印!中考历史思维导图
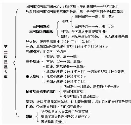
中考历史知识点框架图之第一次世界大战
【人教部编】九年级下册历史知识点:第三单元 第一次世界大战和战后
为你推荐
美丽性感的黑发女孩亮妆,红色的嘴唇,烟从嘴里.美丽的脸
锁骨~爆照*^o^*
秋冬美甲黑色系
崂山区王哥庄街道:书写温暖"民生答卷",擦亮幸福小城底色凤凰网青岛
以下的小型面包车,商务车,还可以驾驶总质量在4500kg(包括4500kg)以下
川上富江头像
八百年前的画手发来我心血来潮约的小组头像08又名iag心态变化实录
吃树叶的可爱猴子